Der Artikel wurde erfolgreich hinzugefügt.
Seminar

Verfahrenstechnische Fließbilder

Verfahrenstechnische Fließbilder
alle Orte&Termine
Nur noch auf Anfrage buchbar

Buchen Sie Ihre Fortbildung

2. Konditionen

875,00 € * (für Mitglieder gilt: 795,00 € *)
* mehrwertsteuerfrei, einschließlich veranstaltungsgebundener digitaler Arbeitsunterlagen sowie Catering und Getränken
Veranstaltungsnr.: VA25-00662

1. Ort & Termin

Ort:

Datum:

Ihre gewählte Veranstaltung:

28.11.2025 (09:00 - 17:00)

NH Collection Berlin Mitte am Checkpoint Charlie
Leipziger Strasse 106-111
10117 Berlin

Auswahl zurücksetzen

3. Teilnehmer

* Wählen Sie zuerst einen Ort und ein Datum in der Terminbox oben rechts aus

Zusammenfassung Ihrer Buchung

Ihre gewählten Teilnehmer

Teilnehmer: 1

Einzelgebühr:
875,00 € *
Gesamtgebühren: 875,00 € *
Im Grundfließbild werden zunächst die einzelnen Stufen des Prozesses dargestellt und die... mehr

Verfahrenstechnische Fließbilder

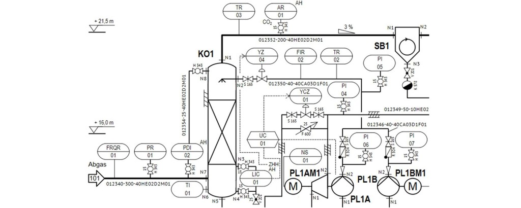
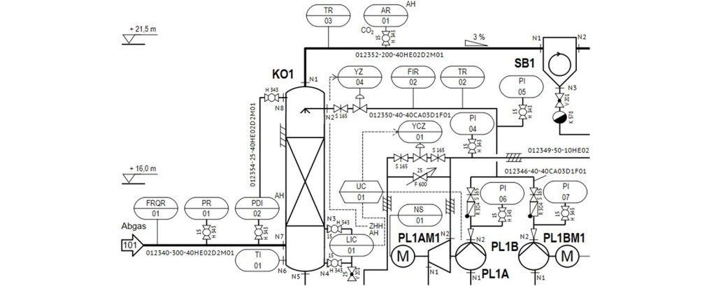
Im Grundfließbild werden zunächst die einzelnen Stufen des Prozesses dargestellt und die Hauptprozessströme (Produkt, Nebenprodukte, Rohstoffe, ggf. Hilfsstoffe) aufgeführt. Das detailliertere Verfahrensfließbild enthält alle relevanten Ausrüstungsteile (Apparate und Maschinen) sowie die für den Prozess wichtigen Verbindungsleitungen und Regeleinrichtungen. Zum Verfahrensfließbild gehört eine Material- und Energiebilanz in Form einer tabellarischen Übersicht der Stoffströme. Diese Planungsdokumente liefern die Basis für die spätere verfahrenstechnische Auslegung der Ausrüstungsteile (nicht Gegenstand dieses Seminars!). Das Rohrleitungs- und Instrumentierungs-Fließbild (RI-Fließbild) schließlich enthält sämtliche für den Betrieb der Anlage benötigten Rohrleitungen, Armaturen und Instrumente, alle Regel- und Sicherheitseinrichtungen sowie Hinweise für die Aufstellungsplanung.
Sorgfältig ausgeführte und mit allen relevanten Informationen versehene verfahrenstechnische Fließbilder ermöglichen reibungslose, Zeit und Kosten sparende Detailplanung, Bau- und Inbetriebnahme. Dies wird im Zeitalter der internationalen Arbeitsteilung immer wichtiger, finden doch häufig Basisplanung und Detailplanung in verschiedenen Unternehmen und an unterschiedlichen Orten auf der Welt statt. Das Seminar geht ausführlich auf die Fließbildsymbolik nach EN ISO 10628 sowie die Instrumentierungsdarstellungen nach DIN 19227 und DIN EN 62424 ein. Für die US-Norm ISA 5.1 werden wesentliche Unterschiede zur europäischen Norm erklärt.

Hinweis:

Zum Thema

Verfahrenstechnische Prozesse werden mit Hilfe verschiedener Fließbildtypen gemäß EN ISO 10628 entwickelt und dokumentiert. Zur Kennzeichnung von Instrumentierungsaufgaben wird die seit 1.1.2010 gültige neue Norm DIN EN 62424 zunehmend eingesetzt und löst die alte Norm DIN 19227 Teil 1 ab, in der ein Großteil der bereits existierenden RI-Fließbilder erstellt sind. Für internationale Planungsarbeiten ist dagegen der US-Standard ISA 5.1 weltweit gebräuchlich. Das Seminar vergleicht die unterschiedlichen Arten von Fließbildern und erklärt ihre Bedeutung im Anlagenplanungsprozess. Die unterschiedlichen Normen werden gegenübergestellt und die Abweichungen verdeutlicht. Dies erleichtert den Teilnehmern das Lesen von Fließbildern und ermöglicht ihnen, eigene Fließbilder mit einer durchgehend konsistenten Symbolik zu entwickeln.

Zielsetzung

Die Teilnehmer sollen die Symbolik der einzelnen Fließbilder verstehen, die Zielrichtungen der verschiedenen Fließbildtypen erkennen, die Bedeutung der einzelnen Dokumente für die Planung erlernen und anhand einfacher Beispiele selbst Fließbildansätze entwickeln. Sie sollen erkennen, welche Standard- und Zusatzinformationen die unterschiedlichen Fließbilder benötigen, um Planungsfehler und kostspielige Verzögerungen bei der Detailplanung zu vermeiden.

Teilnehmerkreis

Ingenieure, Chemiker, Verfahrenstechniker, Projektmanager aus der chemischen, petrochemischen und verfahrenstechnischen Industrie sowie aus Ingenieurbüros

Programm

Seminar, 09:00 bis 17:15 Uhr

  • Begrüßung

  • Fließbilder in der Anlagenplanung

    Aufgabenstellung und Ziele der Anlagenplanung, Planungsphasen, Dokumente, Informationsmanagement, Kostenentwicklung

    Prof. Dr.-Ing. Matthias Kraume
    Technische Universität Berlin Fachgebiet Verfahrenstechnik


  • Grundfließbild

    Informationsgehalt nach DIN/ISO, Gegenüberstellung mit Verfahrensfließbild, Beispiele mit verschiedener Informationstiefe

    Übungsbeispiel

    Prof. Dr.-Ing. Anja Drews


  • Verfahrensfließbild mit Übungsbeispielen


    Informationsgehalt, Symbole und Kennzeichnungen (Beispiele), Fließbildbeispiele mit verschiedener Informationstiefe, Übungsbeispiel

    Prof. Dr.-Ing. Anja Drews


  • Instrumentierungssymbolik nach DIN 19227

    grafische Symbole und Kennbuchstaben für die Instrumentierung (Beispiele) nach alter Norm DIN 19227 Teil 1

    Prof. Dr.-Ing. Matthias Kraume
    Technische Universität Berlin Fachgebiet Verfahrenstechnik


  • Instrumentierungssymbolik nach DIN EN 62424


    grafische Symbole und Kennbuchstaben für die Instrumentierung (Beispiele) nach neuer Norm DIN EN 62424, Instrumentierungsliste, Instrumentenspezifikation, Datenübertragung mittels CAEX, Übungsbeispiele

    Prof. Dr.-Ing. Matthias Kraume
    Technische Universität Berlin Fachgebiet Verfahrenstechnik


  • Instrumentierungssymbolik nach ISA 5.1


    grafische Symbole und Kennbuchstaben für die Instrumentierung (Beispiele) nach der US-Norm ISA 5.1, Unterschiede zur europäischen Norm

    Prof. Dr.-Ing. Matthias Kraume
    Technische Universität Berlin Fachgebiet Verfahrenstechnik


  • Entwicklung eines RI-Fließbilds mit Übungsbeispielen

    Gegenüberstellung von Verfahrens- und RI-Fließbild, schrittweise Entwicklung eines RI-Fließbilds aus dem Verfahrensfließbild, Verriegelungsbeschreibung, Verriegelungsmatrix, Kennzeichnung von Armaturen und Rohrleitungen, wichtige Zusatzinformationen für Rohrpläne und Aufstellungsplanung, Übungsbeispiele

    Prof. Dr.-Ing. Matthias Kraume
    Technische Universität Berlin Fachgebiet Verfahrenstechnik


  • Abschlussdiskussion

  • Ende der Veranstaltung


Weitere Informationen entnehmen Sie dem Flyer-Download oder besuchen Sie uns im Digitalen Campus

Nützliche Links zu "Verfahrenstechnische Fließbilder"

Referenten

Prof. Dr.-Ing. Anja Drews

Hochschule für Technik und Wirtschaft (HTW) Berlin

Professor Drews habilitierte sich im Fach Verfahrenstechnik und war ein Jahr als Lecturer an der University of Oxford tätig. Seit 2009 leitet sie das Fachgebiet Verfahrenstechnik in Life Science Engineering an der HTW Berlin. In der Forschung beschäftigt sie sich mit Membranprozessen, Membranbioreaktoren, enzymatischen Reaktionen in unkonventionellen Medien und der Abwasserreinigung. Im Bereich der Lehre unterrichtet sie Grundlagen der Fluiddynamik und des Wärme- und Stofftransports sowie Bioverfahrens- und Bioreaktortechnik.

Prof. Dr.-Ing. Matthias Kraume

Fachgebiet Verfahrenstechnik an der Technischen Universität Berlin

Professor Kraume war neun Jahre bei der BASF AG als Entwicklungs- und Projektingenieur tätig. Seit 1994 leitet er das Fachgebiet Verfahrenstechnik an der TU Berlin. In der Forschung beschäftigt er sich experimentell und theoretisch mit Mehrphasensystemen, Membranprozessen, Transportvorgängen sowie der Rührtechnik. Im Bereich der Lehre unterrichtet er Grundlagen der Verfahrenstechnik und des Wärme- und Stofftransports sowie Anwendungen verfahrenstechnischer Methoden wie Auslegungen verfahrenstechnischer Apparate und Membranverfahren.

Hinweise

Ab dem 22.08.2022 entfällt bis auf Weiteres die 3G-Regel mit Nachweispflicht. Das durchgängige Tragen eines medizinischen Mund-Nasen-Schutz in allen öffentlichen Bereichen wird empfohlen

Schließen

Termine

Extras

Digitaler Campus

Inhouse

"Seminar nach Maß" – Diesen Inhalt oder weitere Themen als maßgeschneidertes Seminar – Sprechen Sie uns an!

Jetzt anfragen

Bildungsscheck

Das Förderprogramm für die berufliche Weiterbildung von Beschäftigten in NRW

Bildungsscheck Infos

Ihr Ansprechpartner

Organisatorische Fragen:
+49 (0) 201 1803-1

Fachliche Fragen:
Dipl.-Ing. Kai Brommann
+49 201 1803-251

Ähnliche Schulungen

Verfahrenstechnische Dimensionierung mit Erfahrungsregeln

Verfahrenstechnische Dimensionierung mit...

Das Seminar vermittelt praxisnahe Methoden zur überschlägigen Dimensionierung verfahrenstechnischer Apparate – auch bei begrenzter Datenlage. Mit Erfahrungsregeln, Short-Cut-Methoden und Beispielen aus der Praxis lernen die...
Online Teilnahme möglich
Baustellenmanagement im Anlagenbau – von der Montage-Planung bis zur Fertigstellung

Baustellenmanagement im Anlagenbau – von der...

Planung der komplexen Bau- und Montageabläufe verfahrenstechnischer Anlagen, "Key Success Factors" bei der Vergabe von Nachunternehmerleistungen, zielgerichteter Steuerung, Planen und Steuern mit Kennzahlen, Abweichungsmanagement
Ähnlichkeitstheorie und Scale-up

Ähnlichkeitstheorie und Scale-up

Maßstabsvergrößerung ist kein Voodoo – sondern solides ingenieurtechnisches Handwerk. Dieses Seminar zeigt, wie sich Prozesse mit Hilfe von Ähnlichkeitstheorie und dimensionslosen Kennzahlen sicher skalieren lassen – etwa bei...
Prozesssimulation in der Verfahrenstechnik

Prozesssimulation in der Verfahrenstechnik

Das Seminar vermittelt praxisnah den Umgang mit kommerzieller Simulationssoftware in der Verfahrenstechnik – am Beispiel von CHEMCAD.

Kunden haben sich ebenfalls angesehen

1 x 1 der Verfahrenstechnik

1 x 1 der Verfahrenstechnik

25.11.2025 bis 27.11.2025 in Berlin
Seminar über Grundlagen der Verfahrenstechnik wie Fluid- und Thermodynamik, Wärme- und Stoffübertragung, Bilanzgleichungen, Dimensionsanalyse, Mischtechnik sowie verfahrenstechnische Apparate. Exemplarische Vermittlung grundlegender...
Online Teilnahme möglich
Tipp
Fließverhalten von Pulvern und Schüttgütern

Fließverhalten von Pulvern und Schüttgütern

24.11.2025 bis 24.11.2025 in Essen
Sie können die Vorgänge im Schüttgut verstehen und die relevanten Eigenschaften (z.B. Fließfähigkeit, Caking) sachgerecht messen. Sie erwerben Know-how zur Produktentwicklung und -optimierung, Qualitätskontrolle und Auslegung von...
Misch- und Rührtechnik in Theorie und Praxis

Misch- und Rührtechnik in Theorie und Praxis

18.11.2026 bis 19.11.2026 in Essen
Erläuterung der allgemeinen Aspekte des Mischens und Rührens sowie der wichtigsten Misch- und Rühroperationen im Detail einschließlich der Maßstabsübertragung (Scale-up)
Einführung in die Pneumatische Förderung für Planer, Anwender, Ingenieure und Techniker

Einführung in die Pneumatische Förderung für...

21.04.2026 bis 22.04.2026 in Essen
Das Seminar gibt einen strukturierten Überblick über die vielfältigen Möglichkeiten der pneumatischen Feststoffförderung und zeigt Methoden für Auswahl und Bewertung passender Anlagen und Förderkonzepte sowie der Silotechnik.
Kristallisationen in der chemischen und pharmazeutischen Industrie

Kristallisationen in der chemischen und...

21.04.2026 bis 22.04.2026 in Essen
Im Seminar "Grundlagen und Auslegung von Kristallisationen" werden theoretische Grundlagen und Modellvorstellungen zur Kristallisation sowie Basisdaten und notwendige Arbeiten zur Entwicklung von Kristallisationsverfahren vorgestellt.
Cost Engineering

Cost Engineering

22.06.2026 bis 23.06.2026 in Essen
Das Seminar bietet einen systematischen Überblick über Methoden und Werkzeuge zur Kostenschätzung in frühen Projektphasen. Es richtet sich an Fachkräfte aus der Prozessindustrie, die mit der wirtschaftlichen Bewertung technischer...
Verfahrenstechnische Dimensionierung mit Erfahrungsregeln

Verfahrenstechnische Dimensionierung mit...

10.02.2026 bis 11.02.2026 in Essen
Das Seminar vermittelt praxisnahe Methoden zur überschlägigen Dimensionierung verfahrenstechnischer Apparate – auch bei begrenzter Datenlage. Mit Erfahrungsregeln, Short-Cut-Methoden und Beispielen aus der Praxis lernen die...
NEU
Modulare Anlagen in der Prozessindustrie

Modulare Anlagen in der Prozessindustrie

06.10.2026 bis 07.10.2026 in Essen
Seminar zur Entwicklung von Strategien, Prozessen, Methoden, Standards und Technologien, um die Produktion zu modularisieren. Durch höhere Geschwindigkeit, Flexibilität und Kostensenkung generieren. Dazu werden die notwendigen...
Rektifikation in Theorie und Praxis

Rektifikation in Theorie und Praxis

22.09.2026 bis 23.09.2026 in Essen
Verfahrenstechnische Prinzipien der Stofftrennung, Systematik der Berechnungsmethoden und apparative Umsetzung der gewonnenen Ergebnisse - mit Übertragung der dargestellten Methoden auf andere thermische Trennprozesse
Kompaktseminar Prozessmesstechnik in der Verfahrenstechnik

Kompaktseminar Prozessmesstechnik in der...

03.12.2025 bis 04.12.2025 in Essen
Verfahrenstechniker, MSR-Techniker und Instandhaltungsingenieure erhalten  praxisorientiertes Know-how, um Prozessmessgeräte und deren Kopplung zum Mess- bzw. Automatisierungsgerät systematisch auswählen, bewerten und betreiben zu...
Online Teilnahme möglich
Projektmanagement im Anlagenbau Teil 1

Projektmanagement im Anlagenbau Teil 1

04.03.2026 bis 05.03.2026 in Essen
Systematische Einführung und berufliche Zusatzqualifikation durch umfassende Darstellung das Projektmanagements im Anlagenbau für Nachwuchskräfte, Quereinsteigende, Anlagenbauende und Inbetriebnehmende. 
Ähnlichkeitstheorie und Scale-up

Ähnlichkeitstheorie und Scale-up

13.04.2026 bis 14.04.2026 in Essen
Maßstabsvergrößerung ist kein Voodoo – sondern solides ingenieurtechnisches Handwerk. Dieses Seminar zeigt, wie sich Prozesse mit Hilfe von Ähnlichkeitstheorie und dimensionslosen Kennzahlen sicher skalieren lassen – etwa bei...
Dispergieren von Pulvern in Flüssigkeiten

Dispergieren von Pulvern in Flüssigkeiten

24.11.2026 bis 24.11.2026 in Essen
Verfahrenstechnische Grundlagen zum agglomeratfreien Dispergieren von Feststoffen in Flüssigkeiten. Staubfreier Eintrag, vollständige Benetzung, Dispergieren mit prozessoptimierter Scherwirkung und anschließende Stabilisierung der...
NEU
Marktorientiertes Produktmanagement

Marktorientiertes Produktmanagement

18.11.2026 bis 19.11.2026 in Essen
Produktmanagement verbindet Kunden- und Marktanalysen mit Unternehmenszielen. Im Seminar üben Teilnehmende praxisnah Methoden wie Design Thinking und entwickeln eigene Aktionspläne für erfolgreiche Produkte.
NEU
Anlagenplanung für die Prozessindustrie – Projekte steuern, Technik gestalten

Anlagenplanung für die Prozessindustrie –...

09.06.2026 bis 10.06.2026 in Essen
Ein praxisorientiertes Seminar für Ingenieurinnen und Ingenieure der Prozessindustrie, die sich in die Planung chemischer Anlagen einarbeiten oder ihr Wissen gezielt vertiefen möchten. Vermittelt werden Methoden und Werkzeuge für die...
Tipp
Elektrische Maschinen in der modernen Energieerzeugung und zur Stabilisierung von Übertragungsnetzen

Elektrische Maschinen in der modernen...

03.02.2026 bis 04.02.2026 in Essen
Die Tagung bietet Herstellern und Betreibern von Generatoren in konventionellen Kraftwerken, Wasserkraft- und Windenergieanlagen sowie Übertragungsnetzbetreibern ein Forum zum Austausch über aktuelle Entwicklungen und...
Herstellung von grünem Wasserstoff

Herstellung von grünem Wasserstoff

Grüner Wasserstoff wird durch Elektrolyse von Wasser hergestellt, wenn die elektrische Energie von regenerativen Energieumwandlungstechniken wie Photovoltaik, Wind- und Wasserkraft bereitgestellt wird. Verschiedene...
Künstliche Intelligenz und neuronale Netze in der Produktentwicklung

Künstliche Intelligenz und neuronale Netze in...

22.04.2026 bis 23.04.2026 in Essen
Mit KI-Lösungen und neuronalen Netzen werden die heutigen Produktentwicklungsprozesse revolutioniert. Anhand von Beispielen aus unterschiedlichen industriellen Bereichen verdeutlicht dieses Hands-on Seminar das gegenständliche Potenzial.
Flanschverbindungen – Stand der Technik und Beste verfügbare Technik für Bauteile und ihre Montage

Flanschverbindungen – Stand der Technik und...

Seminar zur Schulung und Unterweisung von fachkundigen Mitarbeitern nach den Anforderungen der Betriebssicherheitsverordnung. Alle Teilnehmenden erhalten ein Zertifikat zur Schulung des Standes der Technik nach der BetrSichV.
Global Chemical Compliance

Global Chemical Compliance

09.06.2026 bis 10.06.2026 in Essen
Seminar zur Global Chemical Compliance erklärt die weltweite Einstufung und Kennzeichnung nach GHS und die Pflege und Inhalt von Stoffdatenbanken.
Online Teilnahme möglich
NEU
Asset Life Cycle Management

Asset Life Cycle Management

Seminar zur Entwicklung von Asset-Strategien. Den Teilnehmern wird ein effektives Asset Life Cycle Mangement vermittelt, um dieses wertschöpfend umsetzen zu können. Prozesse, Rollen, Methoden, Steuerungselemente und Technologien werden...
Smart lab - intelligentes Labor der Zukunft

Smart lab - intelligentes Labor der Zukunft

24.02.2026 bis 24.02.2026 in Essen
Bedeutung der Digitalisierung (bio)chemisch und technologischer Prozesse; Chancen, Herausforderungen für Laborpersonal, Ingenieure, Naturwissenschaftler, Mediziner); Möglichkeiten in Aus-, Weiterbildung, Anlagenwartung,...
Optimierung Pumpe Armatur Rohrleitung - Teil 3

Optimierung Pumpe Armatur Rohrleitung - Teil 3

12.03.2026 bis 12.03.2026 in Essen
In Teil 3 lernen Sie die in Teil 1 und Teil 2 erlernten Methoden zur Auslegung und Optimierung des hydraulischen Systems in zahlreichen konkreten Übungen einzusetzen.
Online Teilnahme möglich
Prozessdatenanalyse – Zusammenhänge aus Betriebsdaten mit klassischen und KI-Methoden bewerten

Prozessdatenanalyse – Zusammenhänge aus...

24.11.2026 bis 25.11.2026 in Essen
Sie lernen, wie Sie Zusammenhänge aus großen Datenmengen bewerten und interpretieren, und verstehen die Funktionen von Softwaretools zur Datenanalyse. Anwendungen aus der Verfahrenstechnik stützen die Methodik. Sie rechnen einfache...
Prozesssimulation in der Verfahrenstechnik

Prozesssimulation in der Verfahrenstechnik

03.02.2026 bis 04.02.2026 in Essen
Das Seminar vermittelt praxisnah den Umgang mit kommerzieller Simulationssoftware in der Verfahrenstechnik – am Beispiel von CHEMCAD.
Grundlagen der Prozessleittechnik

Grundlagen der Prozessleittechnik

21.05.2026 bis 22.05.2026 in Essen
Das Seminar vermittelt Grundlagen und informiert über Neuerungen sowie Aktualisierungen in der Prozessleittechnik. Geeignet sowohl für Einsteiger als auch erfahrenes Fachpersonal.
Methoden zur effizienten systematischen Konstruktion in der Produktentwicklung

Methoden zur effizienten systematischen...

23.11.2026 bis 24.11.2026 in Essen
Entwicklung innovativer Produkte bauen meist auf d. frühe Erkennen v. Marktmöglichkeiten: Das Seminar liefert hierzu nützliche zeitsparende Wege anhand von effektiven Methodiken bei zugleich systematisch gezieltem Voranschreiten u....
Online Teilnahme möglich
NEU
Abgasreinigungsverfahren

Abgasreinigungsverfahren

03.02.2026 bis 04.02.2026 in Essen
In dieser Tagung wird über die wichtigsten Emissionsminderungs-Verfahren vorgetragen.
Online Teilnahme möglich
Baustellenmanagement im Anlagenbau – von der Montage-Planung bis zur Fertigstellung

Baustellenmanagement im Anlagenbau – von der...

02.12.2025 bis 03.12.2025 in Essen
Planung der komplexen Bau- und Montageabläufe verfahrenstechnischer Anlagen, "Key Success Factors" bei der Vergabe von Nachunternehmerleistungen, zielgerichteter Steuerung, Planen und Steuern mit Kennzahlen, Abweichungsmanagement
Wärmetauscher und Wärmenutzungsanlagen zur Wärmeauskopplung aus Rauchgasen

Wärmetauscher und Wärmenutzungsanlagen zur...

02.07.2026 bis 03.07.2026 in Travemünde
Intensiver Wissens- und Erfahrungstransfer gibt eine Übersicht der verschiedenen Wärmetauschersysteme in Rauchgasen und erklärt Grundlagen der Wärmetechnik mit zugehörigen Regelwerken (z. B. Druckgeräterichtlinie, ASME Code)
Führungstraining: Vom Mitarbeiter zum Laborleiter

Führungstraining: Vom Mitarbeiter zum Laborleiter

02.12.2025 bis 04.12.2025 in Essen
Neu ernannte Führungskräfte brauchen – als frühere Kollegen – neben der Fachkompetenz vor allem neue Sicherheiten, um unangenehme Gespräche zu führen, Entscheidungen der Geschäftsleitung weiterzugeben, Ziele zu vereinbaren und zu...
Optimierung Pumpe Armatur Rohrleitung - Teil 1

Optimierung Pumpe Armatur Rohrleitung - Teil 1

10.03.2026 bis 10.03.2026 in Essen
Teil 1 bezieht sich auf die (strömungs-)technische Auslegung des Gesamtsystems: Grundlagen und wesentliche technische Eigenschaften der Systemelemente Rohrleitungen und deren Einbauten (Fittinge), Armaturen und Pumpen werden erläutert.
Optimierung Pumpe Armatur Rohrleitung - Teil 2

Optimierung Pumpe Armatur Rohrleitung - Teil 2

11.03.2026 bis 11.03.2026 in Essen
Im Seminar erfahren Sie analog zu  Teil 1  verständliche Arbeitsanweisungen („Kochrezepte“) und erhalten einen Überblick über die am Markt erhältlichen Verdrängerpumpen, die auf Ihren Anwendungsfall passen. 
Online Teilnahme möglich
Werkstoffkunde leicht gemacht

Werkstoffkunde leicht gemacht

24.03.2026 bis 24.03.2026 in Essen
Einsteigerseminar Werkstoffkunde Stahl, Edelstahl, Edelstahl rostfrei, Aluminium, Kupfer und Titan für Kaufleute aus Einkauf und Vertrieb und Techniker aus Konstruktion, Verarbeitung und Betrieb: Materialeigenschaften, Anwendung,...
HAZOP, LOPA und SIL-Nachweis

HAZOP, LOPA und SIL-Nachweis

17.03.2026 bis 18.03.2026 in Essen
2-tägiges Intensivseminar zur Erstellung von Gefährdungsbeurteilungen - in kleinem Kreis zur Erarbeitung praktischer Vorgehensweisen mit intensivem Übungsanteil für HAZOP/PAAG, Risikograph, Risikomatrix, LOPA
Feuerwehr – Beschaffung von Einsatzfahrzeugen und -geräten

Feuerwehr – Beschaffung von Einsatzfahrzeugen...

26.11.2026 bis 27.11.2026 in Essen
Diese Tagung zeigt Feuerwehr und Rettungsdienst, "Wie Sie bekommen, was Sie wollen und brauchen" bei der Beschaffung von Einsatzfahrzeugen und -geräten. Es werden sowohl technische als auch kaufmännische Aspekte behandelt.
Trocknen von Feststoffen in der Prozessindustrie

Trocknen von Feststoffen in der Prozessindustrie

20.05.2026 bis 21.05.2026 in Essen
Das Seminar vermittelt praxisnah die Grundlagen der Schüttguttrocknung – von den physikalischen  Prinzipien über die Auswahl geeigneter  Trocknerbauarten bis hin zur Dimensionierung und Maßstabsvergrößerung.  
Online Teilnahme möglich
Immissionsschutz - neue rechtliche/technische Entwicklungen

Immissionsschutz - neue rechtliche/technische...

02.12.2025 bis 03.12.2025 in Essen
Im Sinne der 5. BImSchV geforderte Fortbildung für Immissionsschutz- und Störfallbeauftragte. Aktuelle Entwicklungen in Recht und Technik werden vorgetragen, Fragestellungen besprochen und beantwortet. 
Tipp
Zur Prüfung befähigte Person von PSA gegen Absturz

Zur Prüfung befähigte Person von PSA gegen Absturz

05.03.2026 bis 06.03.2026 in Essen
Die Befähigte Person ist verantwortlich für den sicheren Einsatz von PSA. Die Ausbildung entspricht dem DGUV Grundsatz 312-906: Arbeitsschutz- und Unfallverhütungsvorschriften, allgemein anerkannte Regeln der Technik, Schutzsysteme in...
Online Teilnahme möglich
Ausbildung zum Sicherheitsbeauftragten

Ausbildung zum Sicherheitsbeauftragten

26.02.2026 bis 27.02.2026 in Essen
Unternehmer mit mehr als zwanzig Beschäftigten sind nach SGB VII verpflichtet, einen Sicherheitsbeauftragten zu bestellen. Das Seminar vermittelt die erforderlichen Grundpflichten des Sicherheitsbeauftragten.
Zuletzt angesehen